2026年上海市青浦高级中学招收市级优秀体育学生
资格确认工作方案
为全面贯彻国家和本市关于加强新时代体教融合和学校体育工作有关精神,进一步深化本市学校体育工作改革发展,按照《上海市教育委员会上海市体育局关于做好2026年本市高中阶段学校招收优秀体育学生工作的通知》(沪教委体〔2026〕5号)要求,根据2026年本市高中阶段学校招生考试总体安排,特制订本方案。
一、招生项目
篮球
二、招生计划
5人(男)
三、报名条件
具有2026年我市高中阶段学校招生报名资格,完成报名且具备以下条件之一的学生,可填写《2026年上海市高中阶段学校市级优秀体育学生资格确认报名表》(以下简称《报名表》,见附件1),并经毕业学校公示5个工作日。
(一)自2023年9月1日起获得市教育、体育行政部门认可, 并与招生学校项目对口的市级及以上体育比赛集体项目前6名的主力队员或个人项目前5名的学生(《2026年上海市高中阶段学校市级 优秀体育学生市级体育赛事认定目录》,见附件2)。
(二)自2023年9月1日起获得我市由各区教育、体育行政部 门举办并与招生学校项目对口的区级体育比赛集体项目第1名的主力队员或个人项目第1名的学生(须填写《2026年上海市高中阶段学校市级优秀体育学生区级体育赛事认定表》,见附件3),并经毕业学校报区教育、体育行政部门同意。
四、报名办法
2026年报名方式全市统一为线上报名,具体步骤如下:
(一)符合报名条件的学生进行线上报名
1.登录《上海市学校体育“一条龙”招收培养优秀体育学生信息管理系统》 (https://tiyuyitiaolong.secsa.cn/student);
2.填报网页内的个人信息、训练项目、报名信息(操作手册:https://www.yuque.com/g/zhixinchanpinxiaoluo/yisv0v/fppc65hyiirxy87o/collaborator/join?token=ilrdk4diEupeIb1o&source=doc_collaborator#),完成填报并提交;
3.导出《资格确认报名表》,打印后书面提交就读初中。就读初中进行材料信息审核无误,集中公示5个工作日后进行盖章确认。学生将已盖章的《资格确认报名表》拍照后上传提交至系统,完成报名。
(二)收到线上报名材料后,我校将对相关学生材料进行审核,并于4月6日(星期日)前通知学生线下资格确认事宜,并通知不符合报名要求的学生补交材料(学生关注信息管理系统是否通过审核)。
五、组织领导
(一)优秀体育学生招生领导小组
组 长: 蒋伟勇
副组长: 张海红 金亮波
(二)优秀体育学生招生工作小组
组 长: 蒋伟勇
副组长: 张海红 金亮波
组 员: 杨松霖 杨志燕 王洪宇 蔡晓云
(三)资格确认评审工作专家小组
校内3名、校外1名、市级1名(1人由市级专家库随机抽选派)
六、资格确认的组织与要求
(一)专业技能测试时间
4月12日 上午08:30
(二)地点
上海市青浦高级中学(青浦区公园东路1100号)
(三)资格确认组织与要求
通过审核的学生均须参加我校组织的现场专业技能测试,未参加现场测试者,视为放弃。
1.4月12日上午08:00到青浦高级中学办理报到检录。
2.报到要求:
须携带本人身份证原件。
3.测试顺序:先定量指标项目最后定性指标项目。
4.其它要求:
(1)考生着装要求:穿运动服和运动鞋,且服装上不得出现考生姓名或学校、代表队等名称信息
(2)携带手机要求:测试全程不得使用手机并且手机关机
(3)录像监控要求:测试全程录像
(4)场地封闭要求:家长、带队老师及无关人员不得进入场地
(5)出入证件要求:测试学生凭身份证进入测试场地
七、资格确认内容与标准
资格确认内容、方法与标准(详见附件3)
八、资格确认结果公示
资格确认将按招生规模的2倍择优通过(学生人数不足招生规模2倍的,如数通过),通过学生名单将考试结束后2个工作日,在上海市青浦高级中学公示5个工作日。
九、应急预案
如因特殊情况原因推迟资格确认测试,将提前通过官网公示、电话等方式通知到每位参加测试的学生。
如遇测试人数较多,将分批次进行资格确认测试,具体安排将提前通过官网公示、电话通知等方式通知到每位参加测试的学生。
十、监督保障
(一)加强监督检查
学校接受市、区两级教育行政部门和招考机构的指导评估和监督检查。学校强化内部监督和社会监督,严格执行招生利益相关方回避制度,确保优秀体育学生招生相关工作顺利进行。
(二)落实信息公开
学校加大信息公开力度,全面、及时、准确公布招收优秀体育学生工作相关信息,主动接受社会监督。
(三)严查违规违纪
学校建立违规招生行为负面清单制度,加大对赛事成绩证书、获奖证书等材料核查力度。对在招生中违规违纪的相关人员给予相应处理,情节严重的依规依纪移送纪检监察部门进行严肃处理。
十一、联系人及联系方式
咨询热线:021-69719013
联系人:孙老师
校级监督电话:021-69719058
区级监督电话:021-69713869
本方案最终解释权归上海市青浦高级中学所有。
十二、附件
1. 《2026年上海市高中阶段学校市级优秀体育学生市级体育赛事认定目录》
2.《2026年上海市高中阶段学校市级优秀体育学生区级体育赛事认定表》
3.《2026年上海市青浦高级中学招收市级优秀体育学生资格确认项目内容、方法与评分标准》
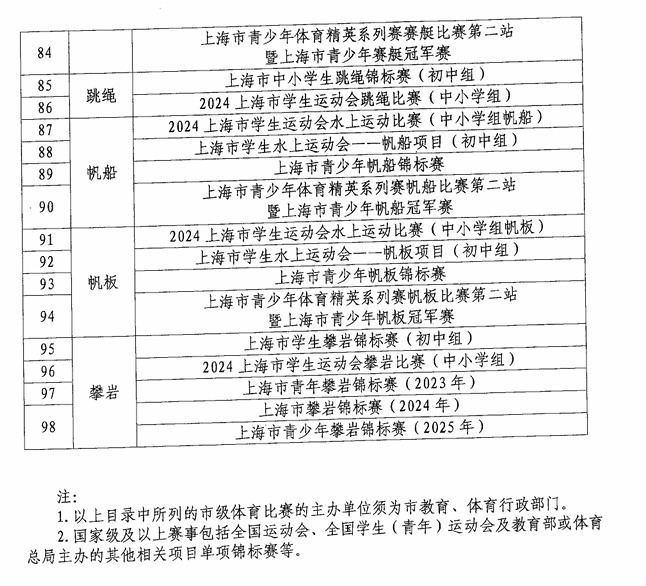
附件一:2026年上海市高中阶段学校市级优秀体育学生市级体育赛事认定目录
附件二:
附件三:篮球专业技能测试评价办法
(一)测试内容
测试内容 |
一级指标 |
二级指标 |
身体形态 及生理机能 |
身体形态 |
身高(cm) |
指距-身高(cm) |
||
生理机能 |
肺活量(ml) |
|
专项素质 |
力量素质 |
助跑摸高(m) |
耐力素质 |
5.8mx6折返跑(s) |
|
专项技术 |
进攻基本技术 |
5.5米 1min自投自抢(个) |
进攻组合技术 |
全场综合运球上篮(s) |
|
实战比赛 |
心理素质 |
比赛情绪、抗压能力 |
临场表现 |
技术运用、战术素养、实战效果 |
(二)测试方法及标准
1.定量评价(50分)
(1)身高(4分)
测试方法:考生需要赤脚立正姿势站在身高计的底板上,头部须调整到耳屏上缘与眼眶下缘的最低点齐平。
评价标准:
分值 测试指标 |
1 |
1.5 |
3 |
3.5 |
4 |
身高(cm) |
175-177 |
178-180 |
181-185 |
186-190 |
≥191 |
(2)指距(3分)
测试要求:考生两臂侧向最大限度地水平伸展,由工作人员对考生两臂水平伸展后两中指指尖点之间的直线距离进行测量,并计算指距-身高(cm)差值。
评价标准:
分值 测试指标 |
1 |
1.5 |
2 |
2.5 |
3 |
指距-身高(cm) |
1.0 |
1.1-1.9 |
2.0-2.9 |
3.0-3.9 |
≥4.0 |
(3)肺活量(3分)
测试要求:考生站至肺活量测试仪前,手握吹嘴,吸气后向吹嘴内均匀缓慢吐出,中间不可停止吹气,最终成绩由肺活量测试仪显示数值为准。每人可测2次,取最好成绩。
评价标准:
分值 测试指标 |
1 |
1.5 |
2 |
2.5 |
3 |
肺活量(ml) |
3999 |
4000-4499 |
4500-4999 |
5000-5499 |
≥5500 |
(4)助跑摸高(10分)
测试方法:考生站立于篮球场地,助跑距离5M以内。考生助跑起动沿助跑路线跑至摸高器下,利用单脚或者双脚快速向上起跳,一只手臂上举用指尖触摸摸高器,记录标记高度。触碰不明显的则重测。每人测2次,取最好成绩。
评价标准:
分值 测试指标 |
1 |
2 |
4 |
6 |
8 |
10 |
助跑摸高(m) |
2.95-2.97 |
2.98-3.01 |
3.02-3.06 |
3.07-3.10 |
3.11-3.14 |
≥3.15 |
(5)5.8m×6折返跑(10分)
测试方法:考生在罚球线与底线(5.8m)之间用最快速度往返6次,折返时必须有一脚踩在边线,否则算违例,最后一趟,折回时脚踏到边线停表。起动时不许踩线不许抢跑,每次折返必须有一脚踏到边线,如脚未踏到边线,裁判鸣笛(即该考生成绩增加1秒),每人测试一次。
评价标准:
分值 测试指标 |
1 |
2 |
4 |
6 |
8 |
10 |
5.8m×6折返跑(s) |
12.1-12.5 |
11.6-12s |
11.1-11.5s |
10.6-11s |
10.1-10.5s |
≦10.0s |
(6)1分钟自投自抢(10分)
测试方法:考生持球站立于距离篮筐5.5m线外任意一点,裁判员发令,考生开始投篮,出手后自己抢篮板球并运球到5.5m线外再次做跳起投篮,考生可以在标志线外任意一点上投篮,1分钟时间到停止投篮,记录考生投篮命中个数。踩线或没跳起,不计进球数。每人测试1次,取最好成绩。
评价标准:
分值 测试指标 |
1 |
2 |
4 |
6 |
8 |
10 |
1分钟自投自抢(个) |
2 |
3 |
4 |
5 |
6 |
7 |
(7)全场综合运球上篮(10分)
测
试方法:测试运动员在球场端线中点外出发区持球站立,当其身体任意部位穿过端线外沿的垂直面时开始计时。用右手运球至①处,在①处做右手背后运球,换左手向②处运球,至②处做左手后转身运球,换右手运球至③处,在③处做右手胯下运球后右手上篮。球中篮后方可用左手运球返回③处,在③处做左手背后运球,换右手向②处运球,在②处用右手后转身运球,换左手向①处运球,在①处做左手胯下运球后左手上篮。球中后做同样的动作再重复一次,最后一次上篮命中后,持球冲出端线,考生身体任意部位穿过端线外沿垂直面时停止计时,记录完成时间。测试运动员在考试时必须任意脚踩到圆圈线或圆圈内地面,方可运球变向,否则视为无效,不予计分;运球上篮时必须投中,若球未投中仍继续带球前进,则视为无效,不予计分。出现违例一次加2秒,每人测试2次,取最好成绩。线路如图:
评价标准:
分值 测试指标 |
1 |
3 |
6 |
8 |
10 |
全场综合运球上篮(s) |
45.15-43.06 |
43.05-41.76 |
41.75-39.56 |
39.55-37.76 |
≦37.75 |
2.定性评价(50分)
(1)心理素质(10分)
测试要求:对考生在测试过程中的情绪反应、抗压能力等方面进行评价打分。
评价标准:
分值 测试指标 |
2 |
4 |
6 |
8 |
10 |
情绪抗压能力 |
不能很好控制考试情绪,在逆境时不能做出及时的调整 |
控制考试情绪能力比较一般,在逆境时调整能力一般 |
有时能控制考试情绪,有时在逆境时做出及时的调整 |
能较好的控制考试情绪,在逆境时做出较为及时的调整 |
能很好的控制考试情绪,在逆境时做出及时的调整 |
(2)临场表现(40分)
测试方法:将考生进行随机分组,比赛10分钟,对考生在比赛中的技术运用能力、战术素养及实战效果等多方面进行临场表现评价。
评价标准:
分值 测试指标 |
10 |
20 |
30 |
40 |
技术运用 战术素养 实战效果 |
不能很好的运用各项技术并战术素养较差 |
能运用各项技术能力一般且战术素养一般 |
能较好的运用各项技术并有较高的战术素养 |
能很好的运用各项技术并有很高的战术素养 |
评价项目及评分标准依据《中国青少年篮球训练教学大纲》参考制定。