网站管理
|
登录
今天是
2020年12月2日
首页
百年华诞
校园新闻
校园通知
校园快讯
年级部动态
各中心动态
教研组动态
追踪报道
校务公开
依法治校
学生食堂每周菜单
信息公开
党建园地
党建动态
党建制度建设
组织生活
学习天地
党员风采
学习实践
两学一做
德育之窗
德育动态
国旗下讲话
磨炼教育
军民共建
青年党校
制度建设
每月师德之星
每周安排
招生信息
慕课系统
上海文明校园创建
推普专栏
工会之家
用户登录
招生信息
您的当前位置:
首页
>>校园新闻
>>招生信息
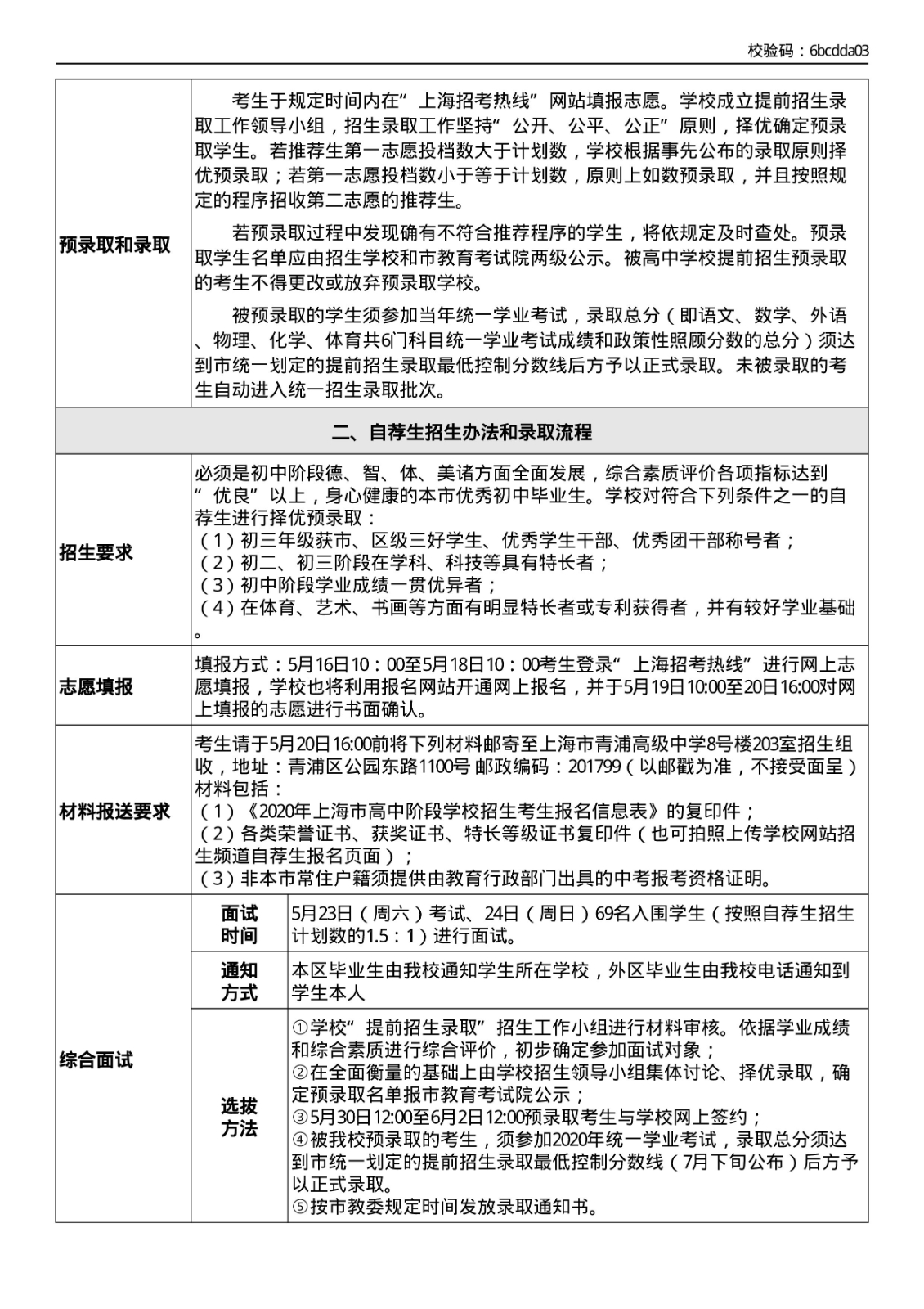
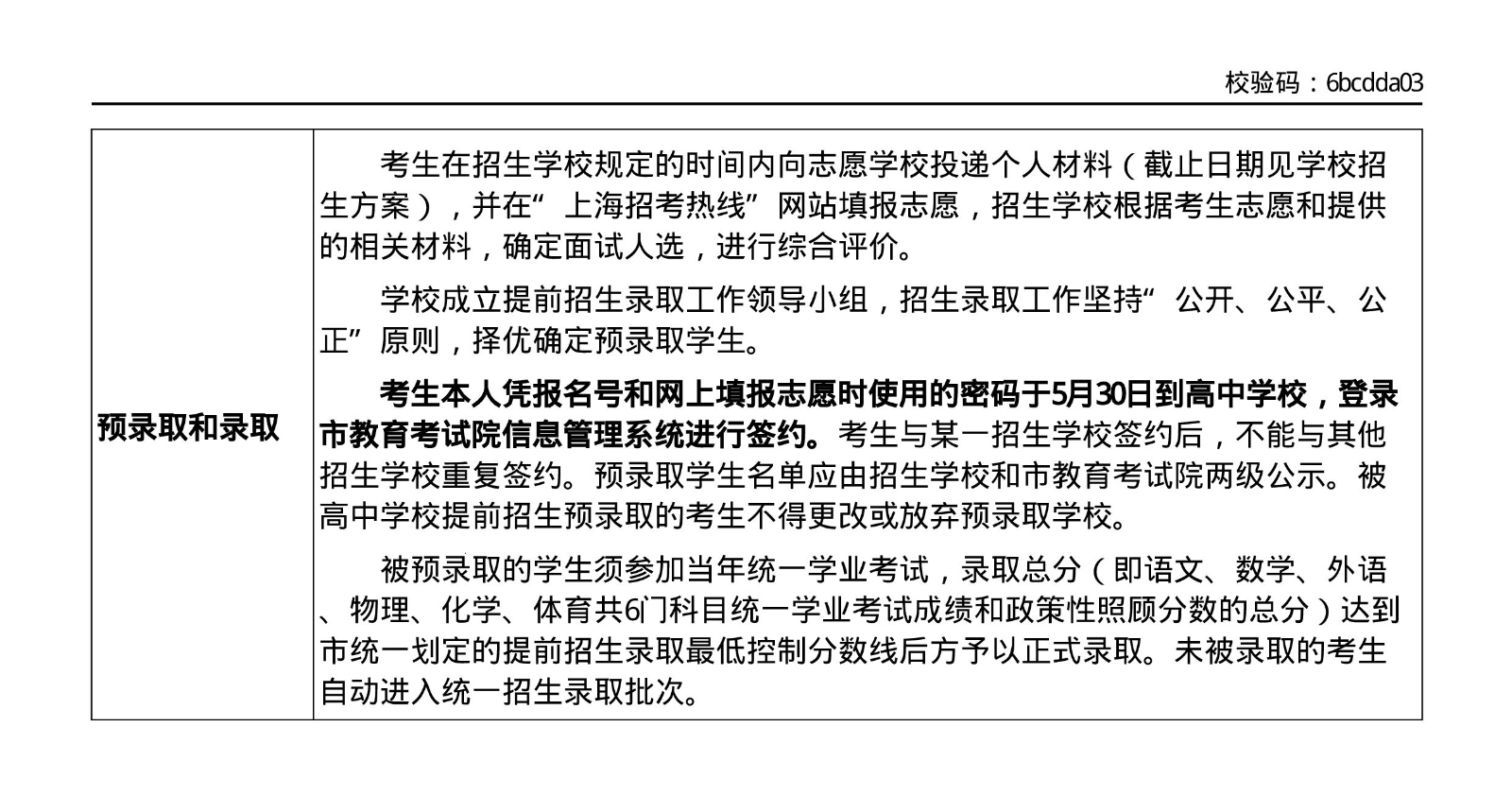
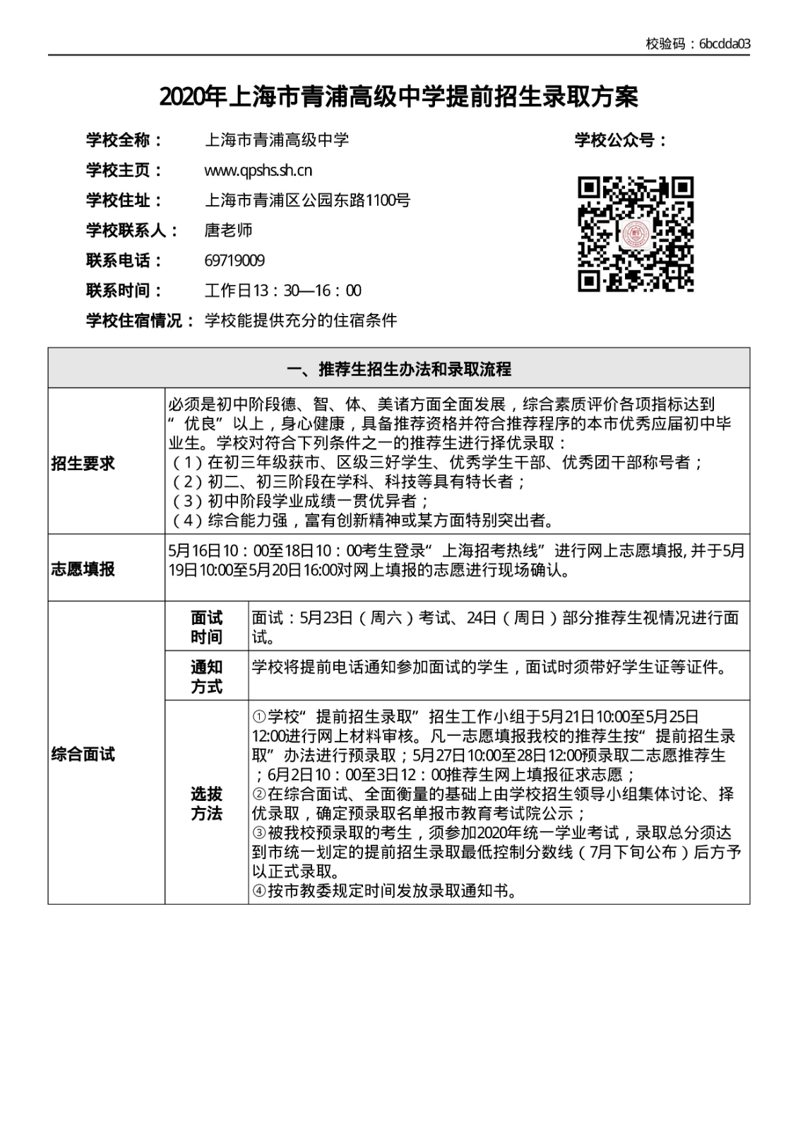
2020年上海市青浦高级中学“提前招生录取”方案
发布时间:2020-04-25 10:54:33 发布人:学校管理员 信息来源:暂无 点击次数:
16,175
404 Not Found
404 Not Found
nginx/1.26.3
附:
自荐生信息填报入口
电话:021-69719058
传真:021-39719003
地址:上海市青浦区公园东路1100号
邮编:201799
copyright © 2017 上海市青浦高级中学 . all rights reserved
备案号:沪ICP备2021005243号-2
2020年上海市青浦高级中学体育特长生招生办法
上海市青浦高级中学2020年招生简章